This website requires JavaScript.
Explore
Help
Sign In
blog
/
2025
Watch
1
Fork
0
You've already forked 2025
Code
Issues
Activity
Files
ba73a3278aed9e7ad32d2c4e942e12b2341f1d5c
2025
/
content
/
interets
/
electronique
/
2026
/
04
/
01
/
utiliser-un-gps-en-i2c-sur-esp32-avec-esphome
/
images
/
fix.png
Richard Dern
b0cc28a36a
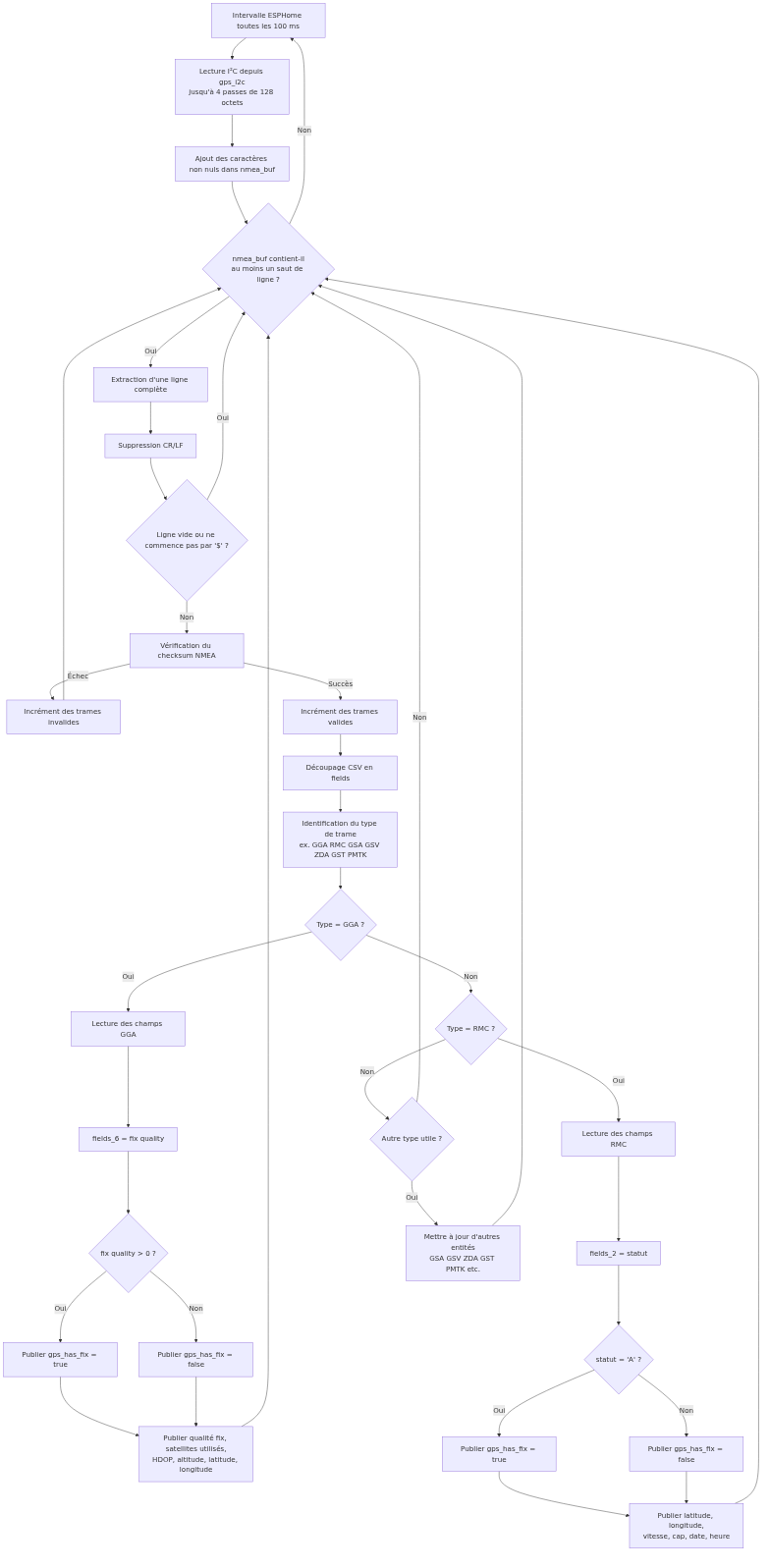
Utiliser un GPS en I²C sur ESP32 avec ESPHome
2026-04-01 16:32:16 +02:00
79 KiB
784x1597px
Raw
History
Reference in New Issue
View Git Blame
Copy Permalink